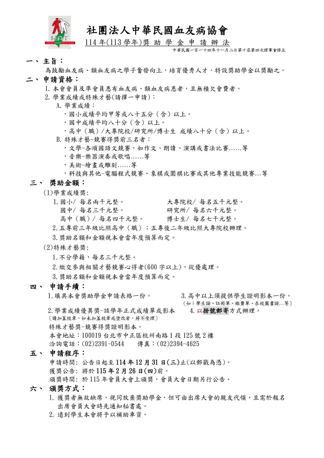
114年(113學年)獎助學金即日起開放申請囉!

114年(113學年)獎助學金即日起開放申請囉!
?優秀的學子們請注意?
中華民國血友病協會114年(113學年)獎助學金即日起開放申請囉!
✅申請資格:
1. 本會會員及準會員患有血友病、類血友病患者,且無積欠會費者。
2. 學年成績或特殊才藝成績符合本會獎助學金申請辦法者。
➡️申請程序:
1. 詳閱「114年(113學年)獎助學金申請辦法」
2. 列印申請表並填寫完整
3. 於截止日114/12/31(三)前,以掛號信件郵寄至【100019台北市中正區杭州南路一段125號2樓】,以郵戳為憑,逾期不受理。
有申請相關問題請洽協會秘書。
Image
Image
Image

中華民國血友病協會

為造福血友病及類血友病患,推動我國血友病及類血友病之病因及相關醫學研究,
提升醫療照護水準,達到減少傷害增進相關權益及福祉為目的。

聯絡我們

協會電話: 02 2391 0544
傳真號碼: 02 2394 4625
地址: 台北市中正區杭州南路一段125號2樓
緊急聯絡電話:0919 495 995

捐款資訊

郵政劃撥帳號: 19173451
戶名: 社團法人中華民國血友病協會
電子發票捐贈愛心碼: 5293
LINE:@bdu9239n

© 2026 中華民國血友病協會 Hemophilia Association of Taiwan. All Rights Reserved.

社群連結